员工转正申请怎么写
详细内容
- 01
对于那些3个月试用期是同学而言,转正已迫在眉睫。那么无论是单位主动找你谈话,还是你需要自己主动,一般都需要写一个转正申请书。
1、格式
标题:“转正申请书”,抬头写尊称如“尊敬的领导”,表示尊敬。结尾写“申请人:xx,日期”,这是固定格式。
- 02
2、内容
大家把握一个基本公式就可以了:转正申请=转正意向+工作小结+下步计划+由衷感谢。 - 03
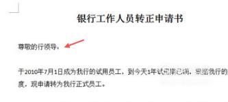
转正申请书
尊敬的领导:
您好!
我是*****部门的*******(姓名)。我于****年**月**日进入公司工作,签订了为期*年的劳动合同,试用期*个月。到**日,我的试用期已满(即将满)。在这段时间内,我努力工作、勤勉好学、遵守单位的相关规则制度,基本上完成了主管领导交办的各项任务,现郑重提出转正申请。
在试用期这段时间内,我的主要工作内容包括:
第一,****************(举措)**************(成绩);
第二,****************(举措)**************(成绩);
第三,****************(举措)**************(成绩);
第四,****************(举措)**************(成绩)。
(主要举措与成绩罗列中,需要注意条理的清晰。尽量做到每一个举措后,有对应取得的成绩)
在上述工作中,我一直严格要求自己,主动为领导与同事分忧、虚心向前辈学习请教,不断提升自己的专业能力。 - 04
当然,在刚刚进入公司的时候,我也有过一段迷茫与徘徊:工作无从下手,心态没有迅速从一名学生转变成一个职场人。因此,工作中出现过一些小差错、心理出现过一些小波澜。在此,我要特别感谢公司以及部门的领导、同事不耐其烦的手把手教我工作技能、耐心帮我排解内心的负面情绪、及时指出我工作中出现的失误,正是有了大家的帮助及关怀,才能让我在工作中越来越好。
在这几个月中,公司*****的企业文化、******的工作氛围,让我对公司的使命与愿景有了更为深刻的理解。如果公司同意我的转正申请,接下来我打算从以下几个方面来开展工作工作:
第一,*****************;
第二,*****************;
第三,*****************。 - 05
最后我还是要再次感谢公司领导的培养、部门主管的悉心指导、同事的耐心帮助。这*个月来我学到了很多,感悟了很多。看到公司的迅速发展,我深深地感到骄傲和自豪,也更加迫切的希望以一名正式员工的身份在这里工作,实现自己的奋斗目标,体现自己的人生价值,和公司一起成长。
在此,我再次提出转正申请,恳请各位领导给我继续锻炼自己、实现理想的机会。我会用谦虚的态度和饱满的热情做好我的本职工作,为公司创造价值,同公司一起展望美好的未来!
申请人:
****年**月**日 - 06
3、结尾
最后一段可以表达自己迫切希望转正的愿望及转正后的工作态度。 - 07
整个转正申请书需要简洁但是更要突出中心,需认真对待,最后找到部门领导签字再交给人事部门,不过有些公司需要的不仅是一张转正申请书而且还可能需要转正的资料,所以在准备转正的时候一定要问清楚转正需要哪些手续,这样才能给自己增加印象分。
一篇好的转正申请能够将个人的工作和生活情况涵盖进去,并且突出自己的个人优势,以及对待工作的态度。
因此,员工转正申请是一件十分重要的事情,一定不可忽视。 - 08
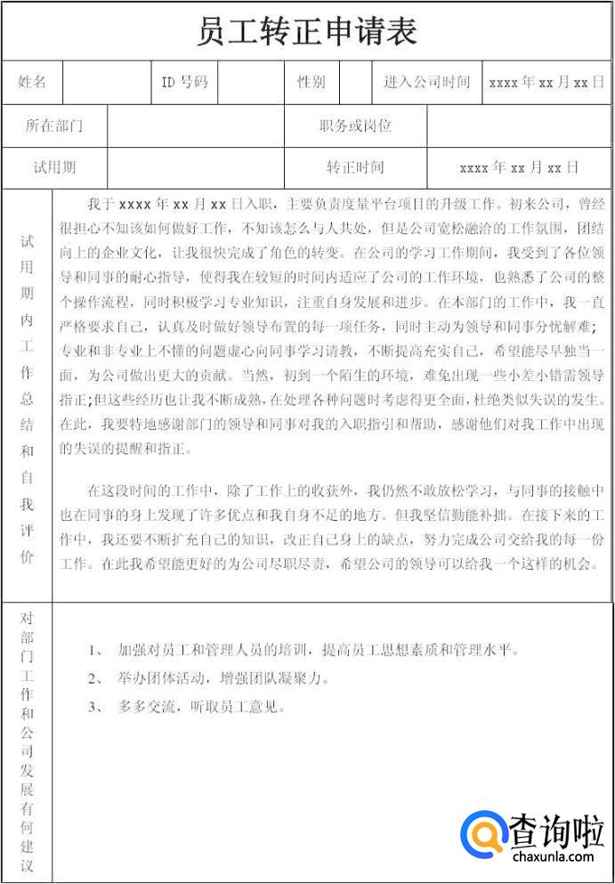
有些员工转正申请会发一张表,按照表格要求填写就可以了



